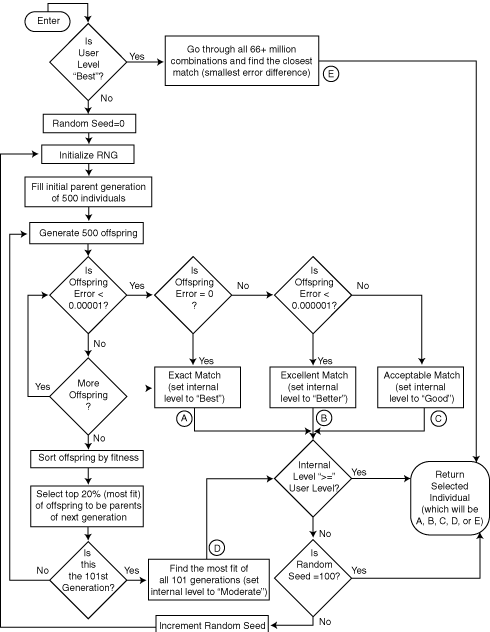
Figure 5: General function flow.

Back to Article