Article Figure 1 Listing 1 Listing 2 mar2006.tar

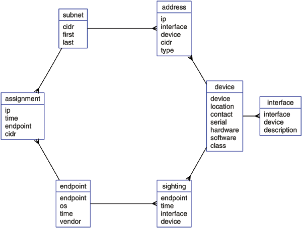
Figure 1 Our simple database schema