Article Figure 1 dec2004.tar

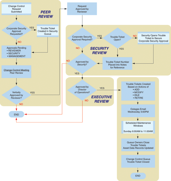
Figure 1 Change control process