Article Figure 1 Figure 2 Figure 3

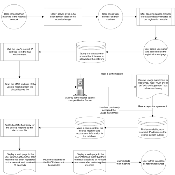
Figure 3 Autoreg registration process