Article Figure 1 Figure 2 Figure 3 dec98.tar

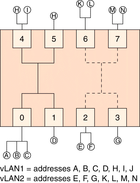
Figure 3: MAC or layer 2 vLAN creation capability can support the automatic tracking of the movement of stations by their MAC addresses