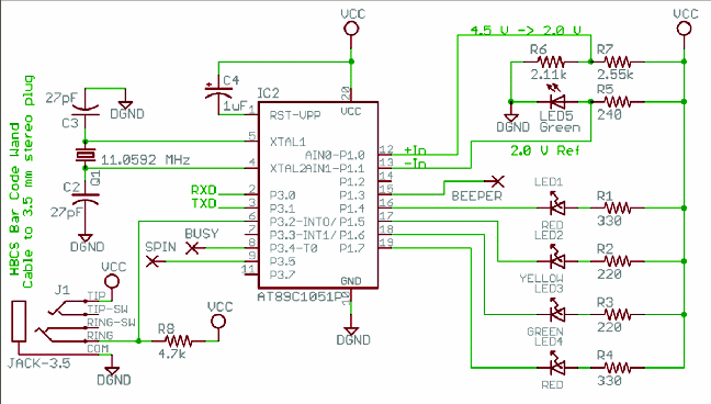
Figure 2: An old Atmel AT89C1051 single-chip microcontroller forms the heart of the bar-code reader.

Back to Article