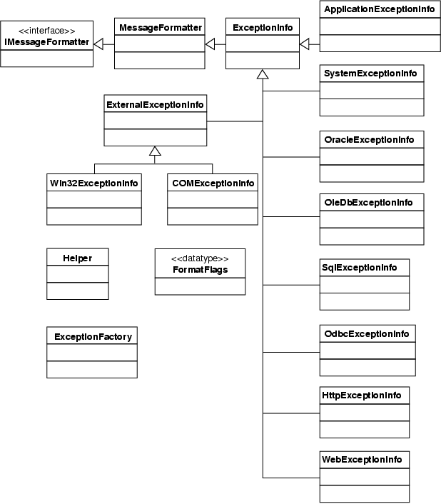
Figure 1:
Class diagram.
Back to Article