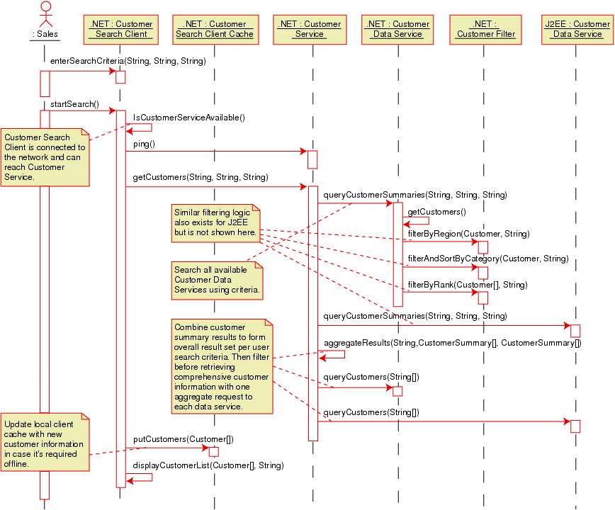
Figure 6: Connected use sequence diagram.

Back to Article