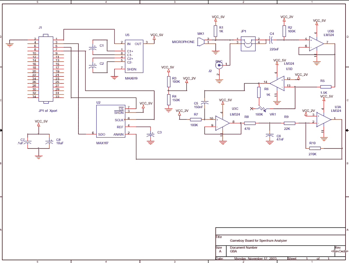
Figure 5: ADC interface schematic.

Back to Article