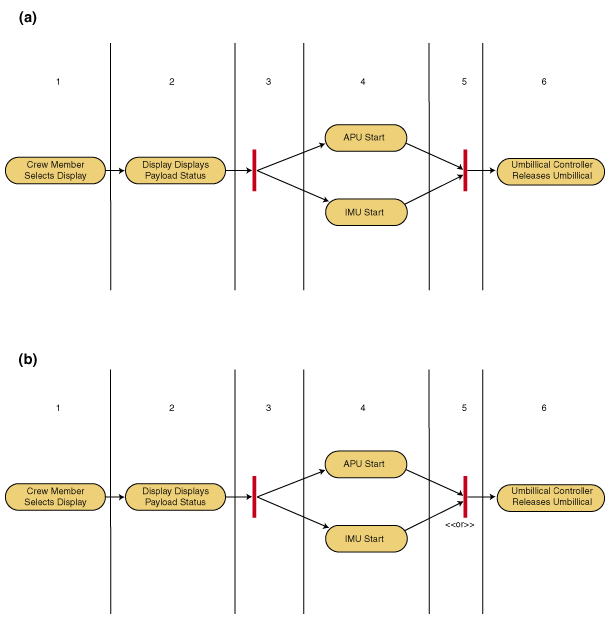
Figure 9: Examples of concurrency in the actor event diagram using UML notation.

Back to Article