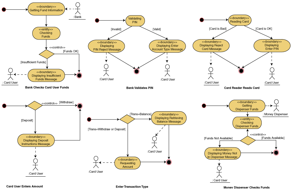
Figure 7: System response specifications for the actor diagram.

Back to Article