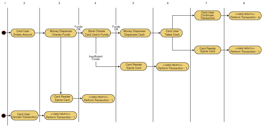
Figure 6: UML actor event diagram for Withdraw.

Back to Article