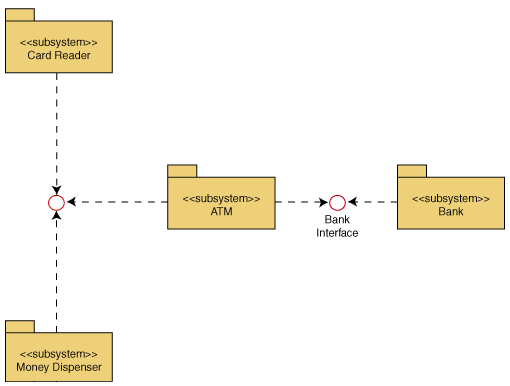
Figure 11: ATM subsystem.

Back to Article