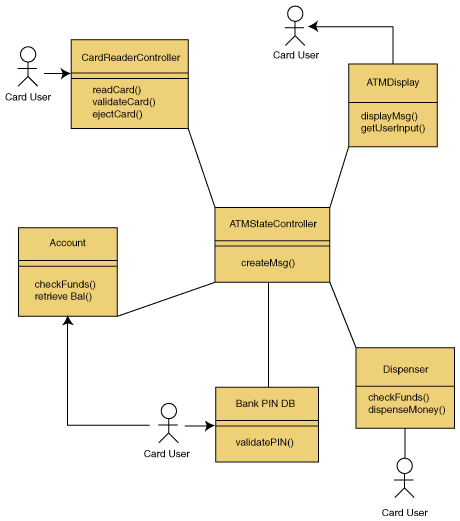
Figure 10: View of participating classes for ATM example.

Back to Article