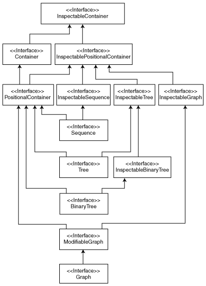
Figure 4: The positional containers interface hierarchy.

Back to Article