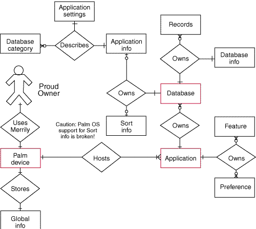
Figure 5: Entity-Relationship diagram of the Palm device.

Back to Article
Copyright © 1999, Dr. Dobb's Journal