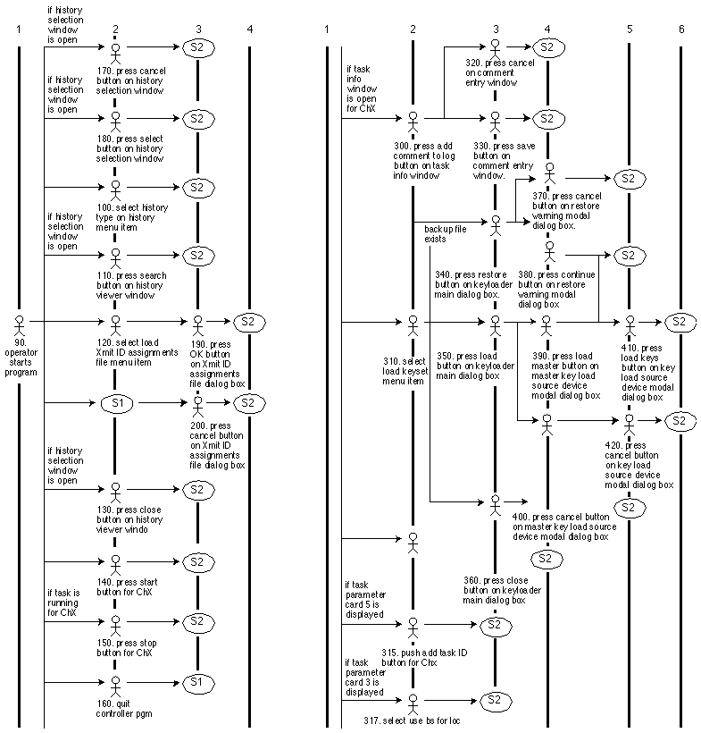
Figure 5: Actor-event diagrams: Operator starts program (90).

Back to Article
Copyright © 1999, Dr. Dobb's Journal