Compiler Construction with ANTLR and Java

By Gary L. Schaps

Dr. Dobb's Journal March 1999

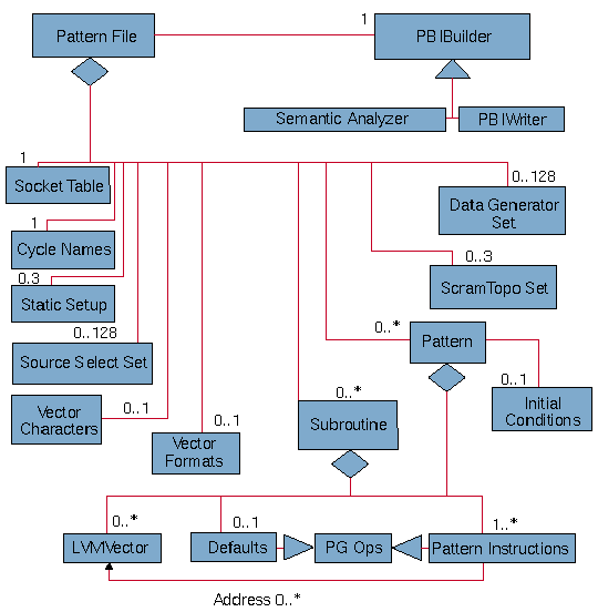
Figure 1: Compiler class diagram.

Back to Article


Copyright © 1999, Dr. Dobb's Journal