Forth and Real-Time Control

By William M. Stein

Dr. Dobb's Journal October 1998

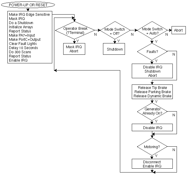
Figure 7: Flowchart of the main program loop.

Back to Article


Copyright © 1998, Dr. Dobb's Journal