STL's Red-Black Trees

By Jason Shankel

Dr. Dobb's Journal April 1998

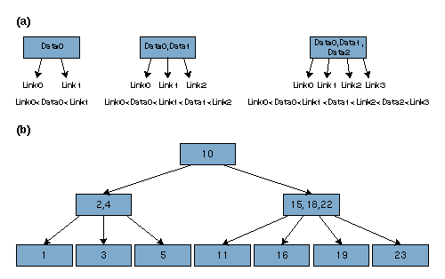
Figure 1: (a) 2-3-4 tree sorting rules; (b) example 2-3-4 tree.

Back to Article


Copyright © 1998, Dr. Dobb's Journal