Java andInter-Applet Communication

By Andrew Meckler

Dr. Dobb's Journal October 1997

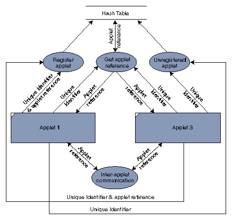
Figure 3: Flow of data between the various processes.

Back to Article


Copyright © 1997, Dr. Dobb's Journal