Atmel's AT89C2051 Microcontroller

By Dhananjay V. Gadre

Dr. Dobb's Journal July 1997

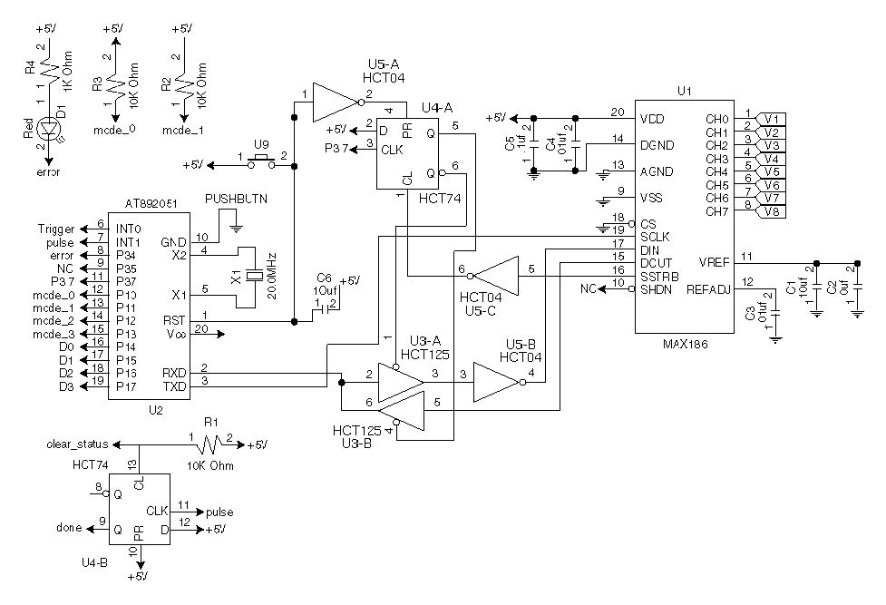
Figure 5: Circuit schematic for the AT89C2051 and MAX186 interface.

Back to Article


Copyright © 1997, Dr. Dobb's Journal