Simulating the Denver Airport Automated Baggage System

By John Swartz

Dr. Dobb's Journal January 1997

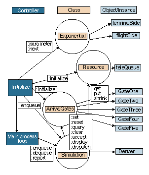
Figure 4: Queuing transactions and allocating resources.

Back to Article


Copyright © 1997, Dr. Dobb's Journal