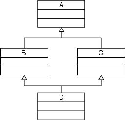
Figure 3: The deadly diagram of death.