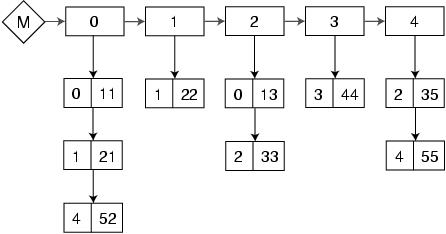
Figure 5: Graph representation of the sparse matrix (column-major) in Figure 4.