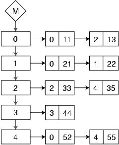
Figure 4: Graph representation of the sparse matrix (row-major).