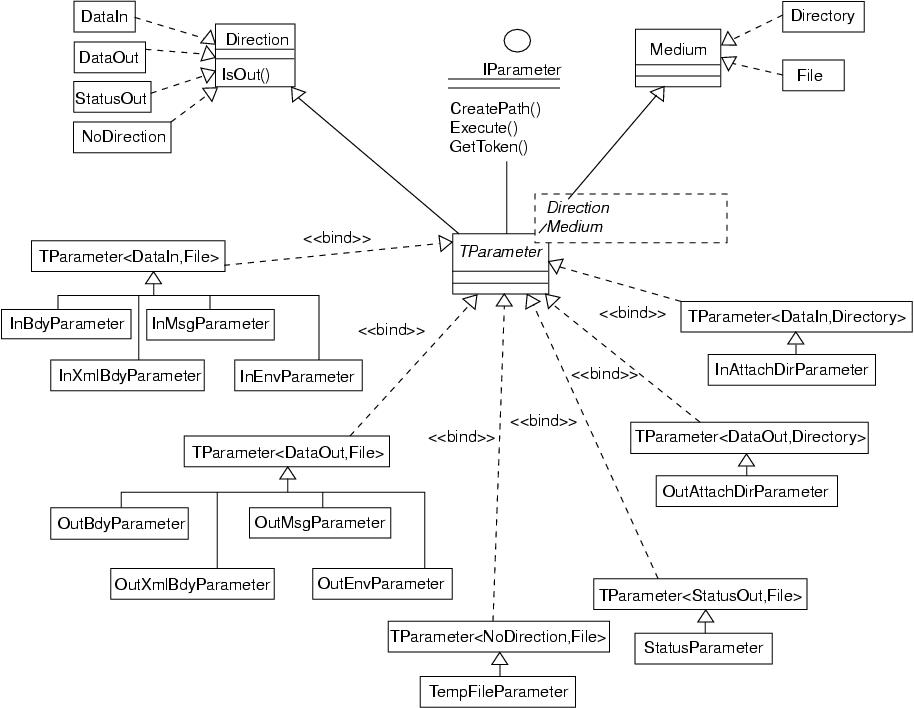
Figure 3: Variation in two dimensions captured in a policy-based design.