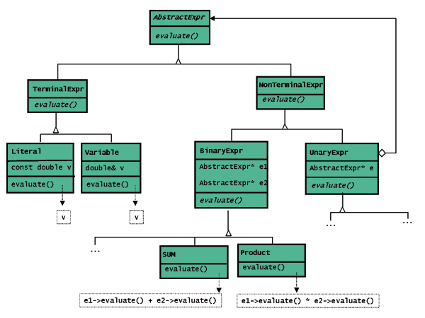
Figure 2: The object-oriented technique classes