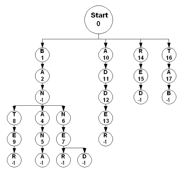
Figure 1: The FSM populated for the strings banana, banner, banter, banned, ban, adder, red, and tab