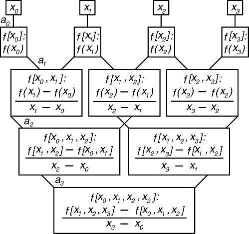
Figure 2: A divided-difference table for interpolation using Newton polynomials given four points