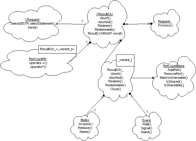
Figure 1: Class diagram for IOU implementation