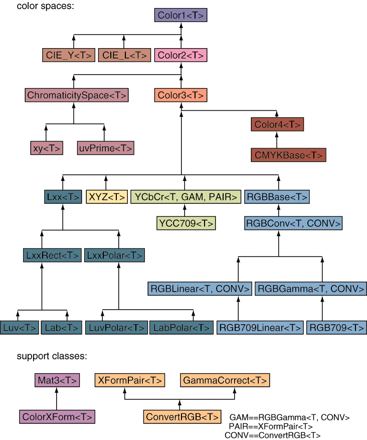
Figure 2: The Clrspace class hierarchy